排序
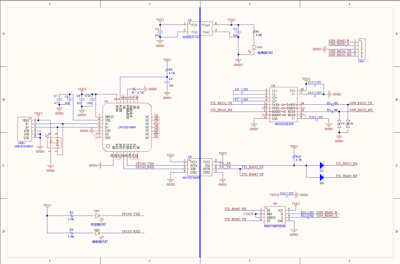
60007 USB转RS232和RS485模块
介绍 带有电气隔离的USB转RS232/RS485模块。非常适合调试自动化设备或伺服电机。 纯硬件结构,不需要软件支持。USB接口芯片使用CP2102GMR,通过隔离芯片ISO7221a进行电气隔离,通过MAX3232和MAX...
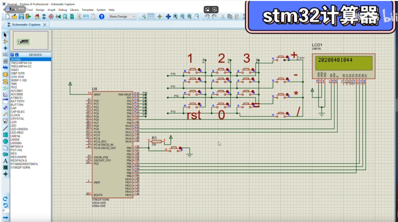
60005 【PROTUES]】STM32计算器(仿真文件+源代码)
本项目提供了一个基于STM32单片机的简易计算器仿真设计资源,包括仿真文件、程序代码、设计报告和讲解视频。通过这些资源,用户可以学习和实践如何使用STM32单片机实现一个基本的计算器功能,并...
60004【PROTUES】AT89C51交通灯(源代码+仿真文件+演示视频+说明文档)
AT89C51交通灯,数码管电路,采用共阴极数码管,当输入高电平时数码管对应得位会亮起;输入低电平对应位熄灭;PA口为浮空输出所以需要外接上拉电阻;74HC245可提高驱动能力,并且有隔离得作用。...
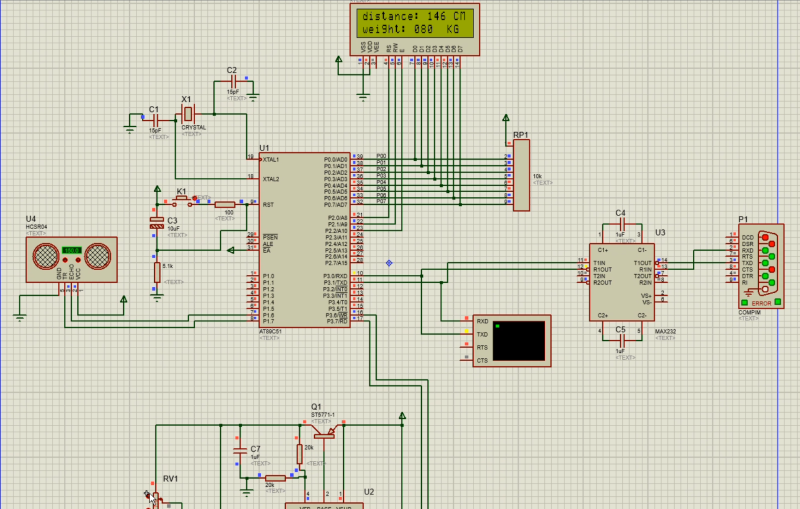
60003【PROTUES】AT8951+1602显示身高体重(仿真文件+源代码+演示视频)
本文以89C51单片机为核心,配合超声波模块、液晶模块,语音模块等,设计实现了一套身高测量装置。系统用超声波模块实现身高测量。
60001【PROTUES】AT8951表决器(源代码+仿真文件+说明文档)
统计十名参赛人员的评委得票数;本次设计的表决器选用AT89C52单片机为主芯片,对矩阵按键和数码管的控制都由AT89C52芯片实现其总体实现框图如图所示。硬件总体框图中包含了3个部分,数码管显示...

![60006 【PROTUES]】STM32流水灯 定时器方式实现(仿真文件+源代码)-爱设计](https://lovedisign.com/wp-content/uploads/2025/08/20250817235953612-image-800x580.png)
![60005 【PROTUES]】STM32计算器(仿真文件+源代码)-爱设计](https://lovedisign.com/wp-content/uploads/2025/08/20250807204310916-image-800x447.png)




