最新发布第7页
排序
700010 ESP-IDF安装完毕后首次配置和编译工程
1.将下载好后的示例文件拷贝出来备用 2.升级PIP 拷贝文件夹 运行升级 D:\Espressif\python_env\idf5.3_py3.11_env\Scripts\python.exe -m pip install --upgrade pip 3.项目编译 首先打开安装好...
80011 ESP-IDF VSCode 开发环境搭建保姆级安装配置教程
第一步安装ESD-IDF 首先下载espidf安装包 下载之后就可以安装了,我这里安装在了D盘根目录,注意安装路径不要包含中文空格等特殊字符的 显示DONE说明安装完成啦 第二步配置VS Code 我这里安装好...
70009 如何在Keil中的添加和使用STC芯片型号
一、进入STC(宏晶科技)官网 STC官网:http://www.stcmcu.com/ 二、添加型号和头文件到Keil中 1. 点击程序界面右侧“Keil仿真设置”栏,再点击“添加型号和头文件到Keil中、添加STC仿...
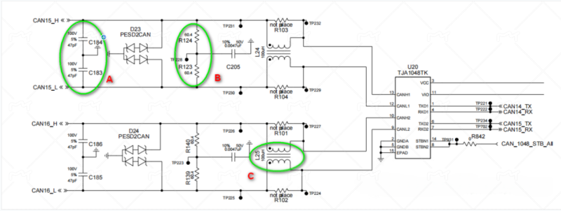
70008 CAN接口电路相关器件功能分析、终端电阻选型及共模电感选型
TJA1048 CAN接口电路如下 TJA1048 CAN接口电路相关功能如下 CAN接口电路端口电容C183/C184 一般是47pF, 主要作用如下: 电磁干扰(EMI)滤波:电容作为低通滤波器,吸收高频噪声并减少信号传...
70007 电路中的TVS管选择
电路设计中,经常要考虑“静电和浪涌保护”,怎么选择TVS管,很少有人讲解。 1、先了解TVS管 TVS管有单向管和双向管,通常后缀为CA的是双向TVS管,只有字母A的是单向TVS管。见下图: 2、TVS选择...
60007 USB转RS232和RS485模块
介绍 带有电气隔离的USB转RS232/RS485模块。非常适合调试自动化设备或伺服电机。 纯硬件结构,不需要软件支持。USB接口芯片使用CP2102GMR,通过隔离芯片ISO7221a进行电气隔离,通过MAX3232和MAX...
80010 Visio2019免费使用(保姆级教程)
首先电脑自带的正版office不能安装Visio 下载以上两个文件 安装Setup64 安装完成后进入激活阶段,右键visio.bat以管理员身份运行 稍等一会,命令窗口显示如上图就好啦 重新启动Visio,看到状态...
80009 使用VS Code代替keil开发stm32和51单片机的教程
VS Code简介 Visual Studio Code是是由微软研发的一个轻量级但功能强大的源代码编辑器,这个软件是免费开源的,可在您的桌面上运行,并且可用于Windows,macOS和Linux。它具有对JavaScript,Typ...
80008 下载安装MinGW-w64详细步骤(vscode配置c/c++)保姆级教程
因为想使用VScode编译C/C++代码,所以研究怎么下载安装MinGW-w64,网上教程大多五花八门,且会出现错误。所以整理一下成为一下正确的操作。 一、MinGW-w64介绍MinGW 的全称是:Minimalist GNU o...






![60006 【PROTUES]】STM32流水灯 定时器方式实现(仿真文件+源代码)-爱设计](https://lovedisign.com/wp-content/uploads/2025/08/20250817235953612-image-800x580.png)









